PRODUCT CLASS
RELATIONAL



顯示界面
4種探測模式
產品簡介 |
手機安檢門利用渦流效應和電磁感應原理,獲取被檢測金屬物品的材質信息,再通過三維場強變換技術獲取被檢測金屬物品的立體形狀信息,并集成微弱信號檢測技術、精密濾波技術、數字信號處理技術,對比產品數據庫,計算出被檢測物品的材質和形狀,從而實現將手機電子產品與日常用品分離。
產品優勢 |
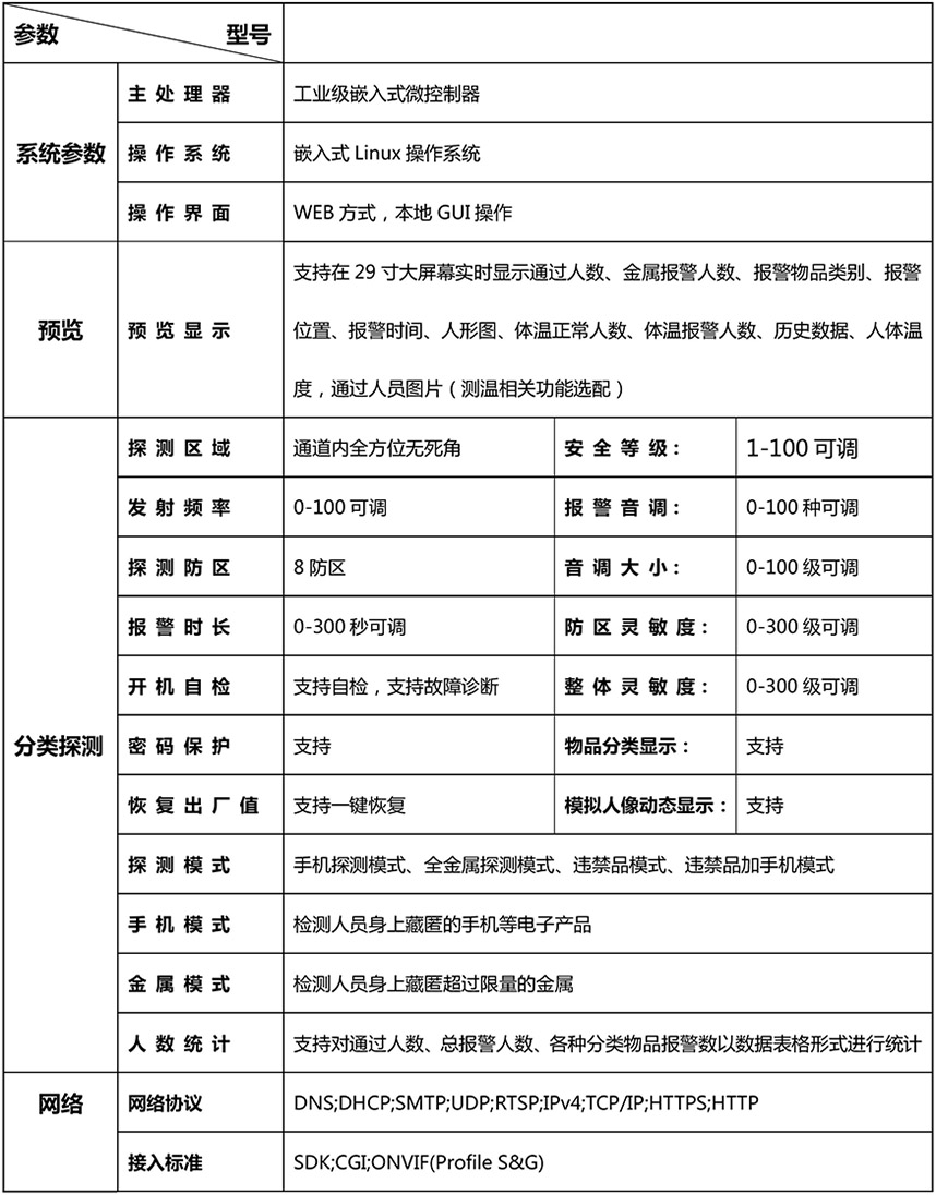
★產品分為4種探測模式:手機探測模式、全金屬探測模式、違禁品模式、違禁品加手機模式。
★手機探測模式:可有效的排除硬幣、眼鏡、手表、皮帶扣、磁鐵、鑰匙、香煙、打火機等日常隨身攜帶物品的干擾并準確分辨出是否攜帶任何狀態下手機,以及筆記本電腦、Ipad、數碼相機、攝像機等涉密電子產品,并且以圖文的形式分類顯示出來。
★金屬探測模式:當攜帶超過限量的金屬通過智能分類門時,系統將聲光報警,可檢測到1個回形針大小的金屬,有效進行違規物品核驗。
★門體大屏顯示:29寸大屏幕實時顯示通過人數、金屬報警人數、報警物品類別、報警位置、報警時間、人形圖、體溫正常人數、體溫報警人數、歷史數據、人體溫度、通過人員圖片等(測溫相關功能選配)。
★信息發布(選配) :集成多媒體信息發布功能,入口29寸大屏可存儲和預設多種格式的播放內容,并制定播放計劃。
★無感測溫(選配):可對通過安檢門的人員進行臉部溫度測試并進行人員準確匹配,溫度精度:±0.3,測試距離:0.3米-4米,測試人員身高:0.5米-2.0米,可通過安全溫度閾值設置,超過該閾值,可聯動本地聲光報警,體溫正常或體溫異常語音播報,建立首道防線。
★智能人臉識別(選配):支持對通過金屬探測門的人臉進行識別和視頻監控,同時也支持對人臉進行檢測,視頻回放等。
★多區位報警功能:人體不同位置的多個被測物品通過安檢門時會同時報警,并可以指示多個相應的位置。
★接口豐富:支持聯網打破信息孤島;支持上傳安檢數據至服務器或平臺終端,實現智慧安檢。
★模塊化組件設計:易于運輸、安裝、維護方便快捷。
產品特性 |
● 能輸出≥1路控制信號給X光安檢機、三輥閘、門禁、考勤機等需要互相控制的設備,用于聯動控制。
● 能存儲通過人數、報警次數、報警信息等數據,并能查詢歷史記錄,存儲數據≥100萬條,存儲時長≥90天。
● 抗干擾設計:根據周圍環境,開機自動設置頻率避開干擾,多臺門并排工作時相互靠攏,對探測性能也無明顯影響。
● 區位顯示:產品分成8個防區,可疑物體能在每個區域準確顯示。
● 統計人數:四側對射紅外可以準確檢測到通過人數和報警人數。
● 智能分類顯示:能直接在門體上直觀通過虛擬人像顯示報警物品的具體位置,以及報警物體的類別。
● 開機自診斷功能:開機時對系統進行自檢,并顯示檢測結果。
● 定位燈:門柱四側帶有LED燈,能直觀的通過定位燈顯示違禁物品所在區域。
● 門體材質:外表采用PVC,與進口品牌材質完全相同,美觀,大方,防火,防腐蝕,防潮和防撞,不變形。
● 防震設計:全球獨創防震設計,在刮風或人為晃動下不會誤報。
● 一鍵設置:內置智能芯片,儲存多種場所推薦探測靈敏度設定值,方便用戶快速選擇。
● 安全保護:符合國際安全標準,對心臟起博器佩帶者、孕婦、磁性介質等無害。
技術參數 |


全國免費電話:400-6658-560、0531-83161813
聯系人:朱經理
聯系方式:15853100226
地址:山東省濟南市天橋區歷山北路19號黃臺電子商務產業園十八層13號
掃一掃
了解更多信息